Дизельное топливо производится из нефти. Вся сырая нефть состоит в основном из углеводородов парафинового, нафтенового и ароматического классов. Каждый класс содержит очень широкий диапазон молекулярных масс.
Из земли сырая нефть может быть как тонкой и светлой, как яблочный
сок, так и густой и черной, как расплавленный гудрон. Легкая нефть имеет
относительно низкую плотность и, соответственно, и, следовательно,
высокий API.

В США легкие нефти называют высокоплотной нефтью; и наоборот, тяжелые нефти с относительно высокой плотностью называются нефтью с низкой плотностью. За пределами США термином "легкая нефть" обозначают сырую нефть с низкой плотностью, а "тяжелая сырая нефть" - сырая нефть с высокой плотностью.
Переработка — это процесс преобразования сырой нефти в продукты с высокой добавленной стоимостью. Наиболее важным является транспортное топливо: бензин, реактивное и дизельное топливо.
Другие продукты включают сжиженный нефтяной газ (СУГ), топливо для отопления, смазочные масла, воск и асфальт.
Высокоплотная сырая нефть содержат больше более легких продуктов, таких как бензин, и, как правило, содержат меньше серы и азота, что облегчает их очистку. Современные процессы нефтепереработки способны превращать низкоплотную сырую нефть в продукты с высокой добавленной стоимостью.
Переработка тяжелой сырой нефти требует более сложного и
дорогостоящего оборудования, большего количества этапов переработки и
больше энергии, а значит, и более высокую стоимость на выходе. Разница в
цене между легкой и тяжелой нефтью отражает часть разницы в стоимости
переработки.
ПРОЦЕССЫ НЕФТЕПЕРЕРАБОТКИ
Современный нефтеперерабатывающий завод представляет собой сложную комбинацию взаимозависимых процессов, являющихся результатом захватывающего переплетения достижений в области химии, машиностроения и металлургии. Эти процессы можно разделить на три основные категории:
- Процессы разделения Сырье для этих процессов разделяется на два или более компонентов на основе физического свойства, обычно температуры кипения. Эти процессы не изменяют исходное сырье. Наиболее распространенным процессом разделения на нефтеперерабатывающем заводе является дистилляция.
- Процессы улучшения Эти процессы улучшают качество материала с помощью химических реакций для удаления соединений, присутствующих в незначительных количествах, которые придают материалу нежелательные качества. В остальном основные свойства сырья не изменяются. Наиболее часто используемым процессом улучшения качества дизельного топлива является гидроочистка для удаления серы.
- Процессы конверсии Эти процессы коренным образом изменяют
молекулярную структуру сырья, обычно путем "расщепления" крупных молекул
на мелкие (например, каталитический крекинг и гидрокрекинг).
Дистилляция
это, безусловно, самый важный и широко используемый процесс разделения в нефтеперерабатывающей промышленности. Нефтепродукты во многом определяются диапазоном кипения, а дистилляция — это процесс, используемый для разделения сырой нефти или других смесей с более узким диапазоном кипения.
Сырая нефть состоит из многих тысяч компонентов - от легких газов, которые кипят при температуре ниже температуры окружающей среды, до очень тяжелых материалов, которые не могут быть перегнаны даже при температуре выше 550°C (1 000°F)
При перегонке сырой нефти горячая нефть закачивается в ректификационную колонну, и из нее выделяются наиболее легкие углеводороды, обычно пропан и бутан, поднимаются в верхнюю часть колонны и удаляются. Поскольку бензин немного тяжелее, он поднимается не так высоко и отводится из боковой части колонны. Керосин и дизельное топливо, следующие по тяжести продукты, отводятся в более низких точках колонны.
Продукты, получаемые непосредственно при перегонки сырой нефти, называются прямогонными продуктами (например, прямогонное дизельное топливо).
Материал, который слишком тяжел для испарения в условиях атмосферной дистилляции, удаляется из нижней части колонны (атмосферные отходы). Атмосферные отходы могут быть дополнительно фракционированы второй дистилляцией, проводимой при пониженном давлении. Пониженное давление в ректификационной колонне позволяет испарить более тяжелые компоненты. Этот процесс называется вакуумной дистилляцией.
Верхний продукт называется вакуумным газойлем (VGO), а нижний продукт вакуумный остаток.
Из-за особенностей дистилляции типичной нефти, переработка только методом дистилляции с начала 1900-х годов не могла удовлетворить рыночный спрос на легкие топливные продукты. Получается слишком много тяжелых продуктов и недостаточно легких. Кроме того, качество светлых продуктов, получаемых только дистилляцией, зачастую оставляет желать лучшего. Нефтепереработчики используют процессы модернизации и конверсии, чтобы получить максимум светлых продуктов из барреля нефти.При обсуждении дистилляции термины «легкий» и «тяжелый» используются для обозначения «низкокипящих» и «высококипящих». Они не относятся к плотности материалов; хотя, как правило, это материал с более низкой температурой кипения так же менее плотен, чем высококипящий материал.
Метан и этан часто присутствуют в сырой нефти, когда она выходит из-под земли. Эти самые легкие соединения удаляются перед транспортировкой сырой нефти по трубопроводу или танкерами.
Процесс модернизации
Гидропереработка (процесс обработки водородом) — это общий термин для целого ряда процессов, использующих водород с соответствующим катализатором для удаления нежелательных компонентов из нефтеперерабатывающего потока. Эти процессы варьируются от мягких условий, при которых удаляются реакционноспособные1 При обсуждении дистилляции термины "легкий" и "тяжелый" используются для обозначения "низкокипящий" и "высококипящий". Они не относятся к плотности материалов, хотя, как правило, низкокипящий материал также имеет меньшую плотность, чем высококипящий материал.2 Метан и этан часто присутствуют в сырой нефти, когда она выходит из недр земли. Эти легчайшие соединения удаляются перед транспортировкой нефти по трубопроводу или в танкерах.3 Катализатор — это материал, который ускоряет или иным образом облегчает химическую реакцию, не претерпевая при этом необратимых химических изменений.
В качестве катализатора могут использоваться такие соединения, как олефины, некоторые соединения серы, азота и кислорода (гидроочистка), до более жестких условий, которые насыщают ароматические кольца и удаляют почти всю серу и азот (гидроочистка).Катализатор
– это материал, который ускоряет или иным образом облегчает химическую
реакцию сам не претерпевает постоянное химическое изменение.
Процесс конверсии
Углеводороды с более высокой температурой кипения (более крупные молекулы в нижних слоях дистилляции) могут быть расщеплены (крекинг) на углеводороды с более низкой температурой кипения путем воздействия на них очень высоких температур. Открытие этого процесса (термического крекинга) дало возможность устранить несоответствие между спросом и предложением. С 1913 года термический крекинг используется для увеличения производства бензина. Хотя по сегодняшним стандартам качество и производительность этих ранних продуктов крекинга были низкими, их было достаточно для двигателей того времени.
Со временем к теплу добавили катализатор, превратив термический крекинг в каталитический крекинг. Каталитический крекинг позволяет получать продукты более высокого качества, чем термический.
Существует множество разновидностей каталитического крекинга, но жидкостный каталитический крекинг (FCC), вероятно, является наиболее широко используемым процессом конверсии во всем мире. Большая часть жидкого продукта FCC в конечном итоге идет на производство бензина, однако один поток продукта, легкое цикловое масло (LCO), часто смешивается с дизельным топливом. Перед смешиванием LCO подвергается последующей гидроочистке для снижения содержания серы, что делает LCO более стабильным и пригодным для добавления в дизельное топливо. Чтобы соответствовать требованиям по содержанию серы 15 ppm, LCO подвергается последующей гидроочистке для снижения содержания серы.
Гидрокрекинг - еще один важный процесс конверсии. Он похож на каталитический крекинг поскольку в нем используется катализатор, но реакции происходят под высоким давлением водорода.
Первичным сырьем для установки гидрокрекинга является VGO. В процессе гидрокрекинга крупные молекулы VGO расщепляются на более мелкие молекулы путем расщепления углерод-углеродных связей или вырывания атомов серы и азота из молекулярных связей -углерод-сера-углерод- и -углерод-нитроген-углерод-. молекулярных связей. Из-за высокого давления водорода, используемого при гидроочистке, водород добавляется к фрагментированным молекулярным концам, образованным либо путем расщепления углерод-углеродных либо при расщеплении углерод-углеродных связей, либо при выделении атомов серы и азота.
Кроме того, кольца некоторых ароматических соединений насыщаются водородом в процессе гидрокрекинга.
Керосин и дизельное топливо составляют большую часть
продукта гидрокрекинга. Эти продукты почти не содержат серы и азота и
обогащены водородом.
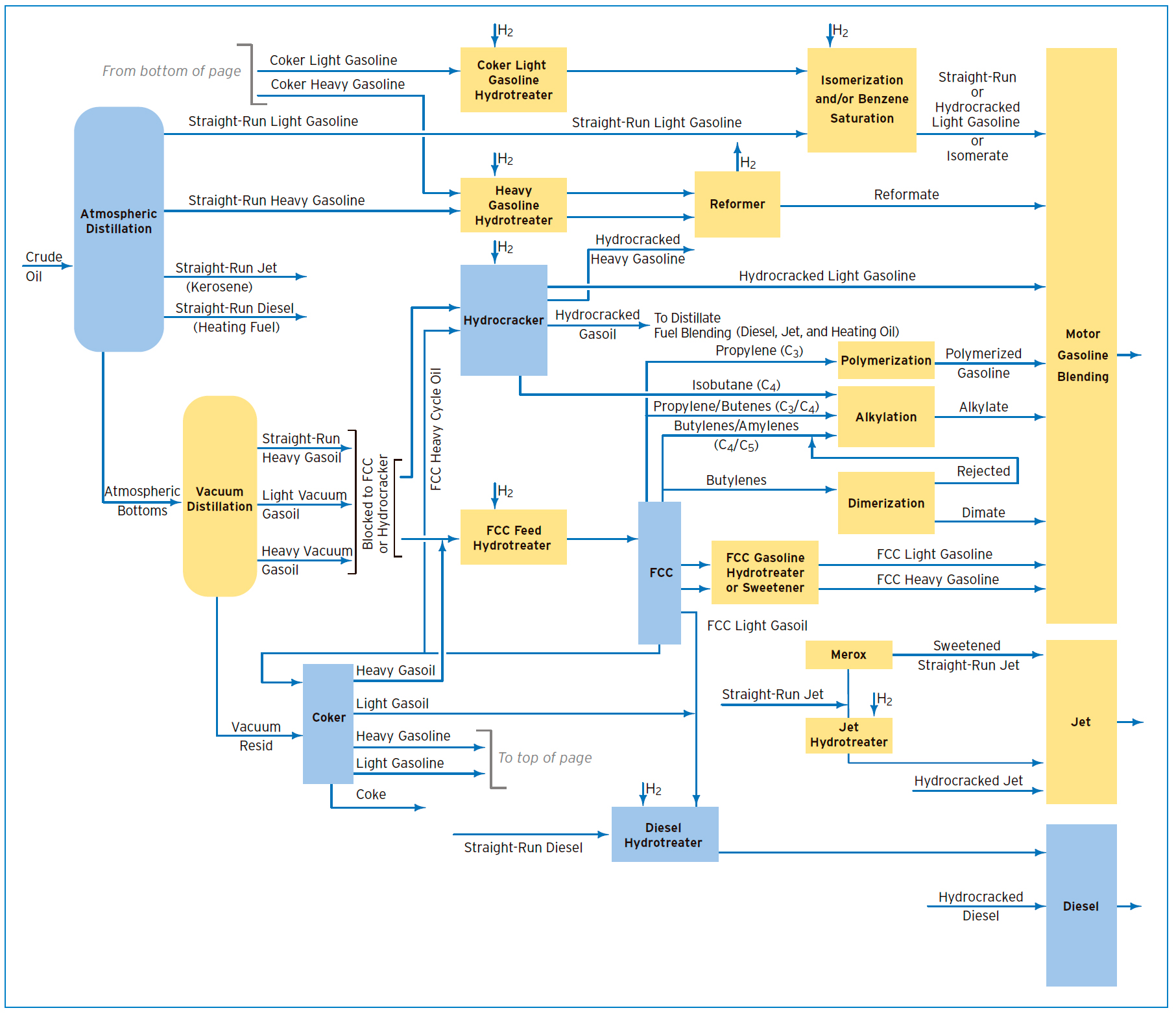
СОВРЕМЕННЫЙ НЕФТЕПЕРЕРАБАТЫВАЮЩИЙ ЗАВОД
Схема современного, полностью интегрированного нефтеперерабатывающего завода показана на рисунке 4.1.
(Потоки, связанные с дизельным топливом, выделены синим
цветом.) Сырая нефть поступает в дистилляционную колонну, где из нее
получают прямогонную нафту, легкий и тяжелый бензин. Химическая нафта,
керосин и дизельное топливо разделяются при атмосферном давлении.
VGO, полученные в результате вакуумной дистилляции атмосферных остатков, подаются либо на установку FCC, либо на установку гидрокрекинга. VGO могут быть подвергнуты гидроочистке для снижения содержания серы и азота до уровней, которые улучшат производительность процесса FCC.
Ранее вакуумный остаток мог использоваться в качестве мазута с низкой стоимостью и высоким содержанием серы для наземной энергетики или судового топлива. Но чтобы оставаться конкурентоспособными, нефтеперерабатывающие предприятия должны извлекать как можно больше ценного продукта из каждого барреля сырой нефти. В результате вакуумный остаток может быть отправлен на установку по переработке остатка, такую как установка крекинга остатка, установка экстракции растворителя или коксования. Эти установки производят дополнительное транспортное топливо или газойль. При этом остается минимум остатков или кокса.
VGO, полученные в результате вакуумной дистилляции атмосферных остатков, подаются либо на установку FCC, либо на установку гидрокрекинга. VGO могут быть подвергнуты гидроочистке для снижения содержания серы и азота до уровней, которые улучшат производительность процесса FCC.
Ранее вакуумный остаток мог использоваться в качестве
мазута с низкой стоимостью и высоким содержанием серы для наземной
энергетики или судового топлива. Но чтобы оставаться
конкурентоспособными, нефтеперерабатывающие предприятия должны извлекать
как можно больше ценного продукта из каждого барреля сырой нефти. В
результате вакуумный остаток может быть отправлен на установку по
переработке остатка, такую как установка крекинга остатка, установка
экстракции растворителя или коксования. Эти установки производят
дополнительное транспортное топливо или газойль. При этом остается
минимум остатков или кокса.
СМЕШИВАНИЕ
Дизельное топливо, производимое на нефтеперерабатывающем заводе, представляет собой смесь всех подходящих потоков: прямогонного продукта, масла легкого цикла FCC и гидрокрекированного газойля.
Дизельное топливо прямогонного цикла может применяться как есть, или может нуждаться в незначительной модернизации для использования в дизельном топливе. Чтобы соответствовать ограничению по содержанию серы в 15 ppm, все потоки, используемые для приготовления дизельного топлива, нуждаются в гидроочистке для снижения концентрации серы.
Нефтепереработчик должен смешивать имеющиеся потоки, чтобы они отвечали всем эксплуатационным, нормативным, экономическим, и требованиям к качеству. Разработаны сложные компьютерные программы для оптимизации всех аспектов работы нефтеперерабатывающего завода, включая заключительный этап смешивания. Нефтеперерабатывающие заводы оптимизированы для общей производительности, а не только для производства дизельного топлива. На самом деле нефтепереработчик имеет ограниченный контроль над детальным составом конечной дизельной смеси. Он определяется в основном составом сырой нефти, которая обычно выбирается исходя из соображений доступности и стоимости. Хотя химические реакции происходящие в процессах конверсии, приводят к изменению состава, но они не настолько специфичны, чтобы можно было в значительной степени адаптировать продукты. Тем не менее, несмотря на эти ограничения, нефтеперерабатывающие заводы ежедневно производят большие объемы продуктов. Поистине, это выдающееся достижение!
О УГЛЕВОДОРОДАХ
Углеводороды — это органические соединения, полностью состоящие из атомов углерода и водорода. Существует четыре основных класса углеводородов: парафины, нафтены, олефины и ароматика. Каждый класс представляет собой семейство отдельных углеводородных молекул, которые имеют общие структурные особенности, но различаются по размеру (количеству атомов углерода) или геометрии. Классы также различаются соотношением атомов водорода и углерода и способом связи атомов углерода.
Парафины- имеют общую формулу CnH2n+2, где "n" - число атомов углерода (углеродное число) в молекуле. Существует два подкласса парафинов: обычные парафины и изопарафины.
В нормальных парафинах атомы углерода соединены в молекулы, похожие на цепь, причем каждый углерод- кроме тех, что находятся на концах, связан с двумя другими, по одному с каждой стороны. Изопарафины имеют аналогичную углеродную основу, но у них также есть один или несколько углеродов, ответвляющихся от углеродного каркаса. Обычный декан и 2,4-диметилоктан имеют одинаковую химическую формулу, C10H22, но имеют разные химические и физические свойства. Подобные соединения с одинаковой химической формулой, но разным расположением атомов, называются структурными изомерами.
Нафтены
В нафтенах некоторые атомы углерода расположены в кольце. Нафтены, входящие в состав дизельного топлива, имеют кольца из пяти или шести углеродов. Иногда два или более колец сплавлены вместе, при этом некоторые углероды делятся на соседние кольца. Нафтены с одним кольцом имеют общую формулу CnH2n.
Олефины похожи на парафины, но имеют меньше атомов водорода и содержат по крайней мере одну двойную связь между парой атомов углерода. Олефины редко встречаются в сырой нефти; они образуются в результате некоторых процессов нефтепереработки. Как и парафины, олефины с четырьмя и более углеродами могут существовать в виде структурных изомеров. Олефины с одной двойной связью имеют общую формулу CnH2n, как и у нафтеновНафтены
— это термин, используемый в нефтяной промышленности для обозначения
насыщенных циклических или кольцевых углеводородов. Эти соединения также
известны как циклоалканы и циклопарафины.

Ароматика
Как и в нафтенах, некоторые атомы углерода в ароматических веществах расположены в кольцах, но они соединены ароматическими связями, а не одинарными, как в нафтенах. Кольца ароматических углеводородов содержат шесть атомов углерода. Бензол является простейшим ароматическим соединением. Структура бензола первоначально представляла собой две эквивалентные структуры с чередующимися одинарными и двойными связями. Каждая структура постоянно трансформировалась в другую, поскольку двойные связи переходили от одной пары атомов углерода к другой. Теперь мы знаем, что все связи между углеродами в бензоле эквивалентны. Краткое представление бензола — это шестиугольник с кругом внутри. Круг, внутри которого представляет ароматические связи. Однокольцевые ароматические соединения имеют общую формулу CnH2n-6. Полициклические ароматические вещества — это соединения с двумя или более ароматическими кольцами. Эти кольца соединены между собой, причем некоторые углеводороды являются общими для соседних колец.
Парафины и нафтены относятся к насыщенным углеводородам, поскольку к ним нельзя добавить водород без разрушения углеродной основы. Ароматика и олефины относятся к ненасыщенным углеводородам. Они содержат двойные связи между углеродом и углеродом или ароматические связи, которые могут быть преобразованы в одинарные путем добавления водорода к соседним углеводородам. Когда прямоцепочечные олефины насыщаются водородом они становятся парафинами. Когда ароматические вещества полностью насыщены водородом, они становятся нафтенами, а при частичном насыщении - циклическими олефинами.
Некоторые молекулы содержат структурные особенности, характерные для двух или более классов углеводородов. Например, молекула может содержать ароматическое кольцо, нафтеновое кольцо и парафиновую цепь. Как следует классифицировать эту молекулу? Химики установили иерархию структурных особенностей углеводородов, в которой ароматические вещества занимают первое место, за ними следуют олефины, нафтены и парафины. Соединение, имеющее признаки более чем одного класса, помещаются в класс, стоящий выше в иерархии. Так, в нашем примере молекула классифицируется как ароматическая.
ДРУГИЕ СОЕДИНЕНИЯ
Хотя углерод и водород являются преобладающими элементами в сырой нефти, небольшие количества серы, азота и кислорода. Эти элементы называются гетероатомами ("другие" атомы). Молекулы, содержащие гетероатомы, не классифицируются как углеводороды.
Типичные примеры, встречающиеся в дизельном топливе, включают дибензотиофен
и карбазол. Хотя эти соединения присутствуют в небольших количествах,
они играют большую роль в определении некоторых свойств топлива.
ХИМИЧЕСКИЙ СОСТАВ ДИЗЕЛЬНОГО ТОПЛИВА
На рисунке 4.2 показано типичное распределение углеродных чисел для дизельного топлива № 2-D (используется в USA), а на рисунке 4.3 - типичный профиль перегонки.
На рисунке 4.3 показан типичный профиль дистилляции. Дизельное топливо представляет собой очень сложную смесь, состоящую из тысяч отдельных соединений, большинство из которых имеют углеродные числа от 10 до 22.
Большинство из этих соединений относятся к классу парафиновых, нафтеновых или ароматических углеводородов; каждый класс обладает различными химическими и физическими свойствами. Различные относительные пропорции этих трех классов - один из факторов, отличающих одно дизельное топливо от другого. Далее объясняется, как свойства трех классов влияют на свойства всего топлива и влияют на его работу в дизельном двигателе.

Свойства углеводородов
В таблице 4.1 приведены температуры кипения и замерзания типичных углеводородов дизельного топлива.| Соединение |
Химическая формула |
Класс углеводородов |
Точка кипения °C/°F |
Точка замерзания °C/°F |
| Нафталин |
C10H8 |
Ароматические | 218/424 | 80/176 |
| Тетралин |
C10H12 |
Ароматические | 208/406 | -35/-31 |
| Цис-декалин |
C10H18 |
Нафтен | 196/385 | -43/-45 |
|
1,3-диэтилбензол |
C10H14 |
Ароматические | 181/358 | -84/-119 |
| N-бутилциклогексан |
C10H20 |
Нафтен | 181/358 | -75/-103 |
| N-пентилциклопентан |
C10H20 |
Нафтен | 181/358 | -83/-117 |
| Декан |
C10H22 |
n-Парафин | 174/345 | -30/-22 |
| Антрацен | C14H10 | Ароматические | 341/646 | 215/419 |
|
1-Пентилнафталин |
C15H18 | Ароматические | 306/583 | -24/-11 |
| N-нонилциклогексан | C15H30 | Нафтен | 282/540 | -10/14 |
| N-децилциклопентан | C15H30 | Нафтен | 279/534 | -22/-8 |
| N-пентадекан | C15H32 | n-Парафин | 271/520 | 10/50 |
| 2-метилтетрадекан | C15H32 | Изопарафин | 265/509 | -8/18 |
|
1-децилнафталин |
C20H28 | Ароматические | 379/714 |
15/59 |
| n-тетрадецилбензол | C20H34 | Ароматические | 354/669 | 16/61 |
| n-тетрадецилциклогексан | C20H40 | Нафтен | 354/669 | 25/77 |
| n-пентадецилциклопентан | C20H40 | Нафтен | 353/667 | 17/63 |
| Эйкозан | C20H42 | n-Парафин | 344/651 | 36/97 |
| 2-метилнонадекан | C20H42 | Изопарафин | 339/642 | 18/64 |
Точка кипения
Для соединений одного класса температура кипения
повышается с увеличением углеродного номера. Для соединений с одинаковым
углеродным номером, порядок увеличения температуры кипения по классам
следующий изопарафин, н-парафин, нафтен и ароматика.
Разница температур кипения (от 60° до 80°C или 100-150°F) между
изопарафинами и ароматическими веществами с одинаковым углеродным числом
больше, чем разница температур кипения (около 20°C или 35°F) между
соединениями одного класса, отличающимися одним углеродным числом,
одного класса, отличающихся на один углеродный номер. Таким образом,
соединения, кипящие при температуре около 260°C (500°F), что является
серединой диапазона кипения дизельного топлива, могут быть
ароматическими соединениями C12, C13 нафтены, C14 н-парафины и C15
изопарафины.
Точка замерзания
также увеличиваются с ростом молекулярной массы, но на них сильно влияет форма молекулы. Молекулы, которые легче встраиваются в кристаллическую структуру, имеют более высокие точки замерзания, чем другие молекулы. Этим объясняются высокие температуры плавления н-парафинов и незамещенных ароматических углеводородов по сравнению с точками плавления изопарафинов и нафтенов с тем же числом углерода.
Плотность
В таблице 4.2 приведены характеристики плотности и теплоты сгорания (теплотворная способность) некоторых репрезентативных углеводородов дизельного топлива. Для соединений одного класса плотность увеличивается с ростом углеродного числа. Для соединений с одинаковым углеродным числом плотность увеличивается в следующем порядке парафин, нафтен и ароматика.
| Соединение |
Химическая формула |
Класс углеводородов |
Углерод № |
Теплота сгорания 25°C, кДж/кг |
Теплота сгорания 25°C, Btu/gal |
Плотность 20°C, г/см3 |
| Нафталин |
C10H8 |
Ароматические | 10 |
38,854 |
163,800 |
1.175 |
| Тетралин |
C10H12 |
Ароматические | 10 |
40,524 |
140,960 | 0.9695 |
|
1,3-диэтилбензол |
C10H14 |
Ароматические | 10 |
41,384 |
128,270 | 0.8639 |
| N-бутилциклогексан |
C10H20 |
Нафтен | 10 |
43,717 |
124,500 |
0.7992 |
| N-пентилциклопентан |
C10H20 |
Нафтен | 10 |
43,585 |
123,720 |
0.7912 |
| Декан |
C10H22 |
n-Парафин | 10 |
44,236 |
115,880 |
0.7301 |
|
2,2-диметилоктан |
C10H22 | Изопарафин | 10 | 44,145 | 114,750 | 0.7245 |
| Антрацен | C14H10 | Ароматические | 14 |
38,412 |
172,410 |
1.251 |
|
N-нонилбензол |
C15H24 | Ароматические | 15 |
42,147 |
129,410 | 0.8558 |
| N-нонилциклогексан | C15H30 | Нафтен | 15 |
43,431 |
127,150 |
0.816 |
| N-децилциклопентан | C15H30 | Нафтен | 15 |
43,545 |
126,710 |
0.811 |
| N-пентадекан | C15H32 | n-Парафин | 15 |
43,980 |
121,250 |
0.7684 |
|
|
|
|
||||
| n-тетрадецилбензол | C20H34 | Ароматические | 20 |
42,482 |
130,310 |
0.8549 |
| n-тетрадецилциклогексан | C20H40 | Нафтен | 20 |
43,445 |
128,590 |
0.825 |
| n-пентадецилциклопентан | C20H40 | Нафтен | 20 |
43,524 |
128,260 |
0.8213 |
| Эйкозан | C20H42 | n-Парафин | 20 |
43,852 |
123,400 |
0.7843 |
Теплотворная способность
Для соединений с одинаковым углеродным числом порядок возрастания теплотворной способности по классам- ароматические, нафтеновые и парафиновые на весовой основе. Однако при сравнении по объему порядок обратный: ароматика - самая высокая, а парафин - самая низкая.
Такая же тенденция наблюдается и в отношении
топлива (см. табл. 4.3). Более легкие (менее плотные) виды топлива,
такие как бензин, имеют более высокую теплотворную способность в весовом
выражении, в то время как более тяжелые (более плотные) виды топлива,
такие как дизельное топливо, имеют более высокие теплотворные
способности в пересчете на объем.
| Топливо |
Плотность 15°C, г/см3 |
Чистая теплотворная способность | |||
|
Btu/lb |
Btu/gal | кДж/кг | кДж/л | ||
| Обычный бензин | 0.735 | 18,630 | 114,200 | 43,330 | 31,830 |
| Премиальный бензин | 0.755 | 18,440 | 116,200 | 42,890 | 32,390 |
| Реактивное топливо | 0.795 | 18,420 | 122,200 | 42,850 | 34,060 |
|
Дизельное топливо |
0.850 | 18,330 | 130,000 | 42,640 | 36,240 |
Цетановое число
также закономерно изменяется в зависимости от структуры углеводородов (см. табл. 4.4).
Нормальные парафины имеют высокие цетановые числа, которые увеличиваются с ростом молекулярной массы.
Изопарафины имеют широкий диапазон цетановых чисел - от 10 до 80. Молекулы с большим количеством коротких боковых цепей имеют низкие цетановые числа, в то время как молекулы с одной боковой цепью из четырех и более углеводородов имеют высокое цетановое число.
Нафтены обычно имеют цетановое число от 40 до 70. Более высокомолекулярные молекулы с одной длинной боковой цепью имеют высокие цетановые числа; более низкомолекулярные молекулы с короткими боковыми цепями имеют низкие цетановые числа.
Ароматические масла имеют цетановое число от
нуля до 60. Молекула с одним ароматическим кольцом с длинной боковой
цепью будет находиться в верхней части этого диапазона; молекула с одним
кольцом с несколькими короткими боковыми цепями будет находиться в
нижней части. Молекулы с двумя или тремя ароматическими кольцами,
соединенными вместе, имеют цетановое число ниже 20.
| Соединение |
Класс углеводородов |
Химическая формула |
Цетановый номер |
| N-декан | n-Парафин | C10H22 | 76 |
| N-пентадекан | n-Парафин | C15H32 | 95 |
| N-гексадекан | n-Парафин |
C16H34 |
100 |
| N-эйкозан* | n-Парафин | C20H42 | 110 |
| 3-этилдекан | Изопарафин | C12H26 | 48 |
| 4,5-диэтилоктан |
Изопарафин |
C12H26 |
20 |
| Гептаметилнонан* |
Изопарафин |
C16H34 |
15 |
| 8-пропилпентадекан |
Изопарафин |
C18H38 |
48 |
| 7,8-диэтилтетрадекан |
Изопарафин |
C18H38 |
67 |
| 9,10-диметилоктан |
Изопарафин |
C20H42 |
59 |
| Декалин |
Нафтен |
C10H18 |
48 |
| 3-циклогексилгексан |
Нафтен |
C12H24 |
36 |
| 2-метил-3-циклогексилнонан |
Нафтен |
C16H32 |
70 |
| 2-циклогексилтетрадекан |
Нафтен |
C20H40 |
57 |
| 1-Метилнафталин* |
Ароматические |
C11H10 |
0 |
| N-пентилбензол | Ароматические |
C11H16 |
8 |
| Бифенил |
Ароматические |
C12H10 |
21 |
| 1-бутилнафталин |
Ароматические |
C14H16 |
6 |
| N-нонилбензол |
Ароматические |
C15H24 |
50 |
| 2-октилнафталин |
Ароматические |
C18H24 |
18 |
| N-тетрадецилбензол |
Ароматические |
C20H34 |
72 |
Таблица 4.4 Цетановое число типичных углеводородов дизельного топлива
Вязкость
Вязкость в первую очередь зависит от молекулярной массы, а не от класса углеводородов. При заданном углеродном числе нафтены обычно имеют несколько более высокую вязкость, чем парафины или ароматические углеводороды.
Взаимосвязь между классом углеводородов и свойствами топлива
В таблице 4.5 приведены зависимости между классом углеводородов и свойствами топлива.
Нормальные парафины имеют превосходные цетановые числа, но очень плохие свойства холодной текучести и низкие значения объёмного нагрева. Ароматические углеводороды имеют очень хорошие свойства холодного потока, но очень низкие цетановые числа. Изопарафины и нафтены занимают промежуточное положение, со значениями этих свойств между обычными парафинами и ароматикой.
| Топливные характеристики |
Нормальный парафин |
Изопарафин |
Нафтены |
Ароматика |
| Цетановое число | + | 0⁄+ | 0⁄+ | 0⁄– |
| Работоспособность при низких температурах | - | 0⁄+ | + | + |
| Объемная теплота сгорания | - | - | 0 | + |
| + Указывает на положительное или благоприятное влияние на свойства топлива 0 Означает нейтральный или незначительный эффект - Указывает на негативное или пагубное влияние |
||||
ХИМИЯ НЕСТАБИЛЬНОСТИ ДИЗЕЛЬНОГО ТОПЛИВА
В большинстве случаев нестабильность связана с химическим превращением прекурсоров в виды более высокой молекулярной массы с ограниченной растворимостью в топливе и, как правило это, азот-серосодержащие соединения, органические кислоты и реакционноспособные олефины. Процесс конверсии часто включает в себя окисление предшественников. Определенные растворенные металлы, особенно медь, вносят свой вклад функционируя в качестве катализаторов окисления. Растворимость топлива также играет роль. Одним из хорошо известных механизмов образования нерастворимых веществ является катализируемое кислотами превращение феналенонов и индолов в комплексные соли индолилфеналена (см. Рисунок 4.4).Феналеноны образуются при окислении некоторых реакционноспособных олефинов; индолы встречаются в природе в некоторых компонентах смеси дизельного топлива. Необходимая органическая кислота либо присутствует в компоненте смеси, либо образуется при окислении меркаптанов до сульфокислот. Этот механизм может быть прерван различными способами, например, путем исключения кислотных видов или их предшественников из топливной смеси. Или путем добавления антиоксидантов или основных стабилизирующих присадок. ASTM D 6748 стандартный метод испытаний для определения потенциальной нестабильности среднедистиллятных топлив, вызванной присутствие феналенов и феналенонов (экспресс-метод с помощью портативного спектрофотометра) рассматривает измерение содержания феналенов и феналенонов в дизельном топливе для определения возможности нестабильности при хранении.
Adapted from Pedley, et al.:
“Storage Stability of Petroleum-Derived Diesel Fuel,” Fuel 68, (1989) 27-31.
Рисунок 4.4 Последовательность реакций, приводящих к образованию
нерастворимых веществ в дизельном топливе

Вопреки интуиции, два вида топлива, которые сами по себе обладают хорошей стабильностью, могут образовать менее стабильную смесь. В этом случае каждое топливо содержит некоторые из предшественников необходимых для образования более высокомолекулярных видов. Только когда в топливе смешиваются все прекурсоры происходит изменение.
Другой пример неожиданного взаимодействия включает 2-этилгексилнитрат (ЭГН) (улучшитель воспламенения дизельного топлива или улучшитель цетанового числа). Добавление EHN в топливо или смешивание топлив, одно из которых содержит EHN, может увеличить термическую нестабильность поскольку разложение EHN способствует реакциям, приводящим к образованию более высоких молекулярных видов.
На момент подготовки данной публикации не было накоплено достаточного опыта по изучению стабильности дизельного топлива S15
(S15 — это международное обозначение ASTM для дизельного топлива с содержанием серы 15 ppm или меньше).
Поскольку многие из видов, которые могут образовывать твердые частицы, удаляются в процессе гидроочистки, считается, что дизельное топливо S15 будет обладать отличной термической стабильностью и не вступает в реакцию с улучшителем цетанового числа этилгексилнитратом. Однако существует некоторые опасения, что дизельное топливо S15 без естественных ингибиторов окисления, которые удаляются при гидроочистке, может образовывать перекиси во время длительного хранения.БИОДИЗЕЛЬНОЕ ТОПЛИВО
В Соединенных Штатах производство биодизельного топлива выросло примерно с одного полумиллиона галлонов (чуть менее 2 миллионов литров) в 1999 году до примерно 75 миллионов галлонов (284 миллиона литров) в 2005 году. Это составило примерно 0,2 процента от общего объема производствадизельного топлива. Основная причина такого интереса заключается в том, что биодизель является возобновляемым источником энергии.В общем употреблении термин "биодизель" охватывает различные материалы, изготовленные из растительных масел, переработанных кулинарных жиров или масел, а также животных жиров. Определение термина "биодизель" обсуждается, но для целей данной публикации применяется следующее определение ASTM International определение: "топливо, состоящее из моно-алкиловых эфиров длинноцепочечных жирных кислот, полученных из растительных масел или животных жиров, обозначаемое B100"
Растительные масла и животные жиры состоят из трех жирных кислот - углеводородных цепей различной длины, соединенных с молекулой глицерина (см. табл. 4.6). Такая структура известна как триглицерид. В табл. 4.6 перечислены различные жирные кислоты с указанием длины углеводородной цепи и количество углерод-углеродных двойных связей.
Biodiesel, A Role for SAE,” SAE Motor Vehicle Council, (31 March 2006).
ASTM International, ASTM D 6751 Standard Specification for Biodiesel Fuel Blend Stock (B100) for Middle Distillate Fuels
| Общие названия |
Капроик Кислота 6:0* |
Каприловый Триглицерид 8:0 |
Капрический Триглицерид 10:0 |
Лауриновая кислота 12:0 |
Миристиновая кислота 14:0 |
Пальмитиновая кислота 16:0 |
Пальмитолеиновая кислота 16:1 |
Стеариновая кислота 18:0 |
Олеиновая кислота 18:1 |
Линолевая кислота 18:2 |
Арахиновая Кислота 18:3 |
Линоленовая кислота 18:3 |
Гадолеиновая кислота 20:1 |
Бегеновая кислота 22:0 |
Эруковая кислота 22:1 |
| Канола1 | - | - | - | - | - | 4 | - | 2 | 56 | 26 | - | 10 | - | - | - |
| Хлопковое семя | - | - | - | - | - | 27 | - | 2 | 18 | 51 | - | Следы | - | - | - |
| Арахис | - | - | - | - | - | 13 | - | 3 | 38 | 41 | - | Следы | 3 | - | 1 |
| Оливки | - | - | - | - | - | 10 | - | 2 | 78 | 7 | - | - | - | - | - |
| Рисовые отруби | - | - | - | - | - | 16 | - | 2 | 42 | 37 | - | 1 | - | - | - |
| Соя | - | - | - | - | - | 11 | - | 4 | 22 | 53 | - | 8 | - | - | - |
| Подсолнух | - | - | - | - | - | 5 | - | 5 | 20 | 69 | - | - | - | - | - |
| Подсолнечник, высокоолеиновый |
- | - | - | - | - | 4 | - | 5 | 81 | 8 | - | - | - | - | - |
| Пальма | - | - | - | - | - | 44 | - | 4 | 39 | 11 | - | - | - | - | - |
| Масло какао | - | - | - | - | - | 26 | - | 34 | 35 | 3 | - | - | - | - | - |
| Рапс (B. campestris) |
- | - | - | - | - | 4 | - | 2 | 33 | 18 | - | 9 | 12 | - | 22 |
| Рапс (B. napus) |
- | - | - | - | - | 3 | - | 1 | 17 | 14 | - | 9 | 11 | - | 45 |
| Горчица |
- | - | - | - | - | 4 | - | - | 22 | 24 | - | 14 | 12 | - | 20 |
| Кокосовый орех | 0.5 | 9 | 6.8 | 46.4 | 18 | 9 | - | 1 | 7.6 | 1.6 | - | - | - | - | - |
| Пальмовое зерно | - | 2.7 | 7.0 | 46.9 | 14.1 | 8.8 | - | 1.3 | 18.5 | 0.7 | - | - | - | - | - |
| Ятрофа куркас2 |
- | - | - | - | 12.8 | - | 7.8 | 44.8 | 34 | - | - | - | - | Прочее:1.1 | |
| Свинина | - | - | - | - | 1 | 24 | 3 | 13 | 41 | 10 | - | 1 | - | - | - |
| Говядина | - | - | - | - | 4 | 25 | 5 | 19 | 36 | 4 | - | Следы | - | - | - |
| Баранина | - | - | - | - | 3 | 21 | 2 | 25 | 34 | 5 | - | 3 | - | - | - |
| Курица | - | - | - | - | 1 | 24 | 6 | 6 | 40 | 17 | - | 1 | - | - | - |
| Turkey | - | - | - | - | 1 | 20 | 6 | 6 | 38 |
24 | - | 2 | - | - | - |
| Сало3 | - | - | Следы | <0.5 | 1.5 | 24-30 | 2-3 | 12-18 | 36-52 | 10-12 | 0.5 | 1 | 0.5-1 | - | <0.5 |
| Говяжий жир3 | - | - | - | Следы | 2-4 | 23-29 | 2-4 | 20-35 | 26-45 | 2-6 | <0.5 | 1 | <0.5 | Следы | Следы |
| Желтый жир4 |
- | - | - | - | 2-4 | 23.2 | - | 13.0 | 44.3 | 7.0 | - | 0.7 | - | - | - |
|
Желтый жир - это продукт, получаемый на заводах по переработке отходов, а
также отработанные масла и жиры из ресторанов. Состав жирных кислот
значительно варьируется в зависимости от источника.
|
|||||||||||||||
| * Первое число обозначает количество атомов углерода, а второе - количество двойных связей. 1 Если не указано иное, эта информация взята из DeMan, John M.: “Principles of Food Chemistry (3rd Edition),” Springer – Verlag 2 Shweta, Shah, Shweta, Sharma, and Gupta, M.N.: “Biodiesel Preparation by Lipase-Catalyzed Transesterification of Jatropha Oil,” Energy Fuels 18, 1, 154-159, (2004). 3 Handbook of Indices of Food Quality and Authencity, Singhai, R.S., Kulkarni, P.R., and Rege, D.V., Woodhead Publishing Limited, Abington Hall, Abington, Cambridge, CB1 6AH, England, (1997). 4 Organic Chemistry, W.W. Lindstromberg, D.C. Health and Co., Lexington, MA, (1970). |
|||||||||||||||
В процессе, известном как переэтерификация, триглицериды реагируют в присутствии основания (гидроксида натрия или калия) со спиртом, обычно метанолом, в результате чего три жирные кислоты, соединенные с метильной группой метанола (см. Рисунок 4.5). Эти химические вещества называются метиловыми эфирами жирных кислот (МЭЖК) с длиной алкильной цепи от 12 до 22 углеводородов. Вода, базовый химикат, непрореагировавшие триглицериды и спирт, а также глицерин являются побочными продуктами реакции переэтерификации и должны быть удалены из биодизельного топлива. Глицерин - также называемый глицерином - очищается и используется в косметической, пищевой и других отраслях промышленности, а также в качестве корма для животных. Биодизель обладает химическими и физическими свойствами, аналогичные свойствам обычного дизельного топлива (см. табл. 4.7).
В Соединенных Штатах соевое масло является крупнейшим источником биодизеля, хотя используется и масло других растений. Хотя используется и масло других растений. Масло канолы (канола - гибрид рапса) является основным источником биодизеля, производимого в Европе. В странах с теплыми зимами обычно используются метиловые эфиры пальмового и кокосового масел. Эфиры масла ореха ятрофы приобретают большое значение в Индии и Африке, где растение ятрофа переносит бедные почвы и устойчиво к болезня
9 Knothe, Gerhard, Van Gerpen, Jon and Krahl, Jürgen, The Biodiesel Handbook, 2005, The American Oil Chemists' Society

Рисунок 4.5 Переэтерификация растительного масла в биодизельное топливо
| Свойство | Биодизель | Дизельное топливо со сверхнизким содержанием серы |
| Температура вспышки, °С | 130 | 60 |
| Цетановое число | 55 | 44 |
| Сера, ppm | <15 | 15 |
| Относительная плотность, 15°C | 0.88 | 0.85 |
| Кинематическая вязкость при 40°С, мм2/с | 6.0 | 2.6 |
| Теплотворная способность, нетто, БТЕ/галлон (кДж/кг) | 128,000 (40,600) | 130,000 (42,700) |
Таблица 4.7 Сравнение типичных свойств биодизеля и дизельного топлива со сверхнизким содержанием серы (ULSD)
ВОПРОСЫ, СВЯЗАННЫЕ С ИСПОЛЬЗОВАНИЕМ БИОДИЗЕЛЬНОГО ТОПЛИВА
Ассоциация производителей двигателей (EMA) и консорциум производителей оборудования для впрыска топлива рекомендуют использовать биодизельные смеси, содержащие не более пяти процентов биодизеля по объему (B5). Более высокие концентрации, такие как B20, не являются общепринятыми.
Однако некоторые OEM-производители выпустили модели, которые могут работать на B20.
Общей проблемой, связанной с использованием топлива с более высокой концентрацией, чем B5, является отсутствие убедительных данных, позволяющих гарантировать, что использование такого топлива не приводит к проблемам с работой двигателя, таким как засорение фильтра, закоксовывание инжектора, залипание и разрушение поршневых колец, разбухание и затвердевание/растрескивание эластомерных уплотнений, и деградация смазочных материалов двигателя. При низких температурах окружающей среды биодизель становится более вязким, чем дизельное топливо, поэтому его использование в более холодном климате ограничено. По мере расширения исследовательских программ, а также по мере внесения изменений в конструкцию новых двигателей, ожидается, что биодизель будет производиться и использоваться в большем количестве. Новые данные также помогут промышленности достичь консенсуса в принятии спецификаций топлива в ASTM.
Министерство энергетики США (DOE) предупредило потребителей об опасности использования сырых растительных масел и животных жиров. Министерство энергетики заявило, что "сырое или рафинированное растительное масло, илипереработанные жиры, которые не были переработаны в биодизель, не являютсябиодизелем и их следует избегать "
Ограниченные испытания показали, что биодизельное топливо производит меньше выбросов твердых частиц, углеводородов и окиси углерода по сравнению с обычным дизельным топливом; однако такого же снижения выбросов можно добиться и установив каталитический нейтрализатор в выхлопной системе автомобиля. Первые исследования показали, что выбросы NOx могут быть немного выше, чем при использовании обычного дизельного топлива, если не оптимизировать время впрыска в топливную систему для этого топлива. В настоящее время ведутся работы по определению выбросов при использовании биодизельного топлива.
Содержание энергии в чистом биодизельном топливе несколько ниже, чем в обычном дизельном топливе, но ограниченные дорожные испытания не выявили ощутимых потерь в производительности и пробеге. Чистый биодизель обладает хорошими смазывающими свойствами и практически не содержит серы и ароматических веществ.
Однако у него относительно высокая температура застывания, что может ограничить его использование в холодную погоду.
Биодизельное топливо разлагается быстрее, чем обычное дизельное топливо, и это свойство может привести к усиленному биологическому росту во время хранения. Биодизельное топливо также более восприимчиво к окислительной деградации, чем дизельное топливо из нефти.
ГАЗОЖИДКОСТНОЕ ДИЗЕЛЬНОЕ ТОПЛИВО
В последнее время значительное внимание уделяется дизельному топливу, получаемому из газа в жидкость (GTL). Дизельное топливо GTL производится из природного газа с помощью процесса Фишера-Тропша, который был впервые разработан в 1920-х годах.
В процессе Фишера-Тропша® используются специальные катализаторы для преобразования природного газа через промежуточный продукт - окись углерода и водород - в смесь синтетических углеводородов называемую синкрудом. Дальнейшую очистку синруда осуществляют путем изомеризации, гидрокрекинга. Процессы гидроочистки и фракционирования для получения готового топлива.
Процессы GTL позволяют получать высококачественное топливо с исключительными свойствами. Рафинированный синкрут. Дизельное топливо GTL состоит почти исключительно из парафинов и практически не содержит ароматических углеводородов и олефинов практически нет. Кроме того, дизельное топливо GTL практически не содержит серы и азота. Цетановое число дизельного топлива GTL значительно выше, обычно в диапазоне от 70 до 75. Дизельное топливо GTL характеризуется плохой смазывающей способностью и его необходимо обрабатывать коммерческими смазывающими присадками. Кроме того, оно обладает плохими свойствами холодной текучести, что ограничивает его потенциальное использование в холодную погоду.
В то же время правильно обработанное дизельное топливо GTL полностью совместимо с существующими дизельными двигателями и может использоваться наравне (и смешиваться) с обычным дизельным топливом. Энергетическая плотность дизельного топлива GTL аналогична обычному дизельному топливу. Как правило, GTL приводит к снижению выбросов углеводородов, оксида углерода, оксида азота и твердых частиц по сравнению с обычным дизельным топливом. Дизельное топливо GTL не дает никаких преимуществ в отношении выбросов CO2 из выхлопных труб.
Дизельное топливо GTL не получило широкого коммерческого применения. Его неотъемлемое преимущество заключается в переработке низкосортного природного газа в ценные жидкие продукты сбалансировано с капитальными вложениями и производственными затратами, которые для топлива GTL значительно выше, чем для его аналогов, получаемых путем дробления.
Однако за последнее десятилетие были достигнуты технологические успехи, которые позволили значительно снизить стоимость производства. По мере того, как технологии производства GTL продолжают совершенствоваться, а мировой спрос на энергию растет, топливо GTL будет становиться все более конкурентоспособным по стоимости и получит все большее распространение на рынке.
ДРУГИЕ ПРОДУКТЫ ДИЗЕЛЬНОГО ТОПЛИВА
Этанол в дизельных эмульсиях (E-дизель) и водно-дизельные эмульсии являются примерами
продуктов, которые люди исследовали, потому что они снижают выбросы загрязняющих веществ. (См. главу 3 - Дизельное топливо и качество воздуха.) Однако многие свойства дизельного топлива E ниже, чем указано в стандарте ASTM D 975: температура вспышки (дизельное топливо E должно рассматриваться как как жидкость класса воспламеняемости I), цетановое число и вязкость; теплосодержание также ниже, чем у обычного дизельного топлива. Обе эти эмульсии требуют добавления больших концентраций присадок для стабилизации эмульсии. Однако благодаря сочетанию новых конструкций двигателей (см. главу 6 - Дизельные двигатели) и устройств очистки выхлопных газов позволяет еще больше сократить выбросы в выхлопную трубу.
Technical Statement on the Use of Biodiesel Fuel in Compression Ignition Engines,” Engine Manufacturers Association
“Biodiesel Handling and Use Guidelines, Second Edition,” DOE/GO-102006-2288, National Renewable Energy Laboratory, U.S. Department of Energy, (01 March 2006).
Тарасенков В.
